新闻中心
最新公告

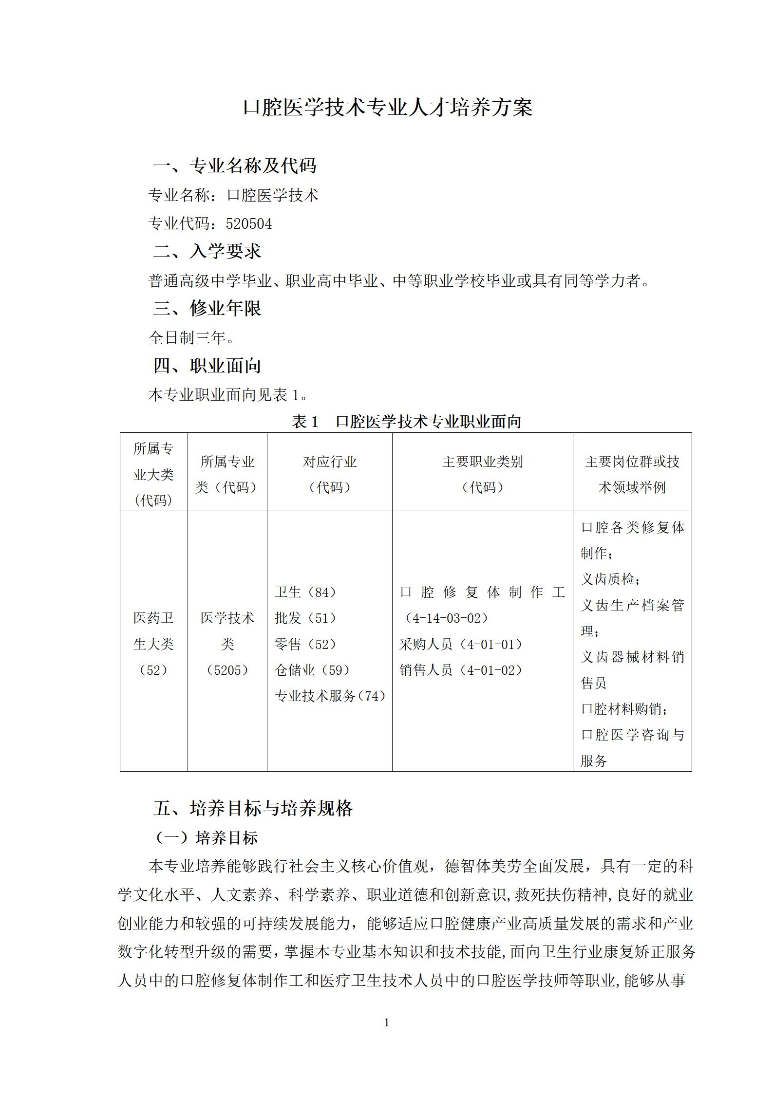
新葡8883官网AMG官网口腔医学技术专业人才培养方案

发布时间:2023-10-05 17:28   作者:   来源:  点击次数:23544

版权所有:新葡萄(8883·AMG)官方网站-Grand Lisboa Macau  学院地址:山西省太原市尖草坪区和平北路东流街  联系电话:0351—6655967、6655188、6655005  晋ICP备